This website requires JavaScript.
Explore
Help
Sign In
deon
/
gnuk
Watch
1
Star
0
Fork
0
You've already forked gnuk
Code
Issues
Pull Requests
Projects
Releases
Wiki
Activity
Files
cc80c3e43386ddd6487bf2ebccaa9d128a0c87ed
gnuk
/
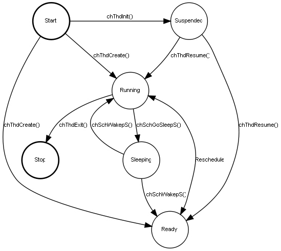
ChibiOS_2.0.8
/
docs
/
html
/
inline_dotgraph_9.dot.png
NIIBE Yutaka
c560d0ad0c
import ChibiOS 2.0.8
2010-11-30 13:54:43 +09:00
45 KiB
549x491px
Raw
History